
作者:维尔克斯 时间:2025-7-26 12:05:19
菲涅尔技术公司(FTI)使用透镜阵列的设计方法来制造光学漫射器。他们通过在材料表面进行蚀刻,形成由随机分布的小透镜组成的阵列,以此来生产出光学扩散效果。扩散片标准品的扩散角有<0.1°、0.1°、0.2°、0.5°、0.6°、2.5°、4.8°、6.0°、6.9°,扩散片尺寸有3.0" x 3.0"、4.0" x 4.0"、4" dia 、5.5" x 5.5",扩散片材质为亚克力(acrylic)。
光学漫射器标准品
|
型号 |
尺寸 |
平均扩散角(FWHM) |
|
DIFF_RND_0.1_M |
3.0" x 3.0" |
< 0.1º |
|
DIFF_RND_0.1_L |
3.0" x 3.0" |
0.1º |
|
DIFF_RND_0.2_M |
3.0" x 3.0" |
0.2º |
|
DIFF_RND_0.2_R |
5.5" x 5.5" |
0.2º |
|
DIFF_RND_0.5_M |
5.5" x 5.5" |
0.5º |
|
DIFF_RND_0.5_R |
5.5" x 5.5" |
0.5º |
|
DIFF_RND_0.6_R |
5.5" x 5.5" |
0.6º |
|
DIFF_RND_2.5_R |
4" dia |
2.5º |
|
DIFF_RND_4.8_R |
5.5" x 5.5" |
4.8º |
|
DIFF_RND_6.0_R |
4.0" x 4.0" |
6.0º |
|
DIFF_RND_6.9_R |
5.5" x 5.5" |
6.9º |
表1目前可用的扩散器。请注意,这些角度是丙烯酸(也称亚克力acrylic)。
漫射体有多种用途:隐藏光源或消除灯丝图像;扩大通过空气传输的信号的可检测角度范围;使屏幕外观更加均匀;或将光源发出的光线扩散到规定的角度。
市面上许多漫射体是通过蚀刻表面或形成规则排列的小透镜阵列制成的。虽然这些漫射体适用于许多应用,但在某些应用中,其结构可能会产生许多不良效果。菲涅尔科技的随机图案漫射器旨在避免这些令人不快的伪影。
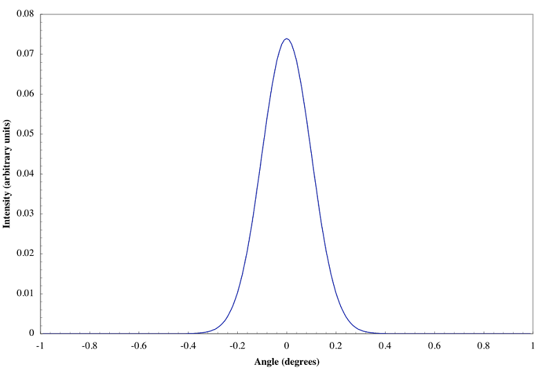
在FTI的随机图案散射片中,漫射的发生是由于折射介质表面上随机排列的小透镜阵列所致。透镜间距的随机性导致小透镜平均直径(和形状)也随机变化,从而导致从各个小透镜射出的光线最大角度也随机变化。这导致光线分布或多或少呈高斯分布(图1)。由于这种结构,这些散射片的损耗比蚀刻表面更低,并且避免了与光学系统中其他周期性结构发生不良相互作用(而这些相互作用可能发生在规则间距的透镜阵列中)。
图1 DIFF_RND_0.2_R散射片的平均角度色散
菲涅尔技术(Fresnel Technologies, Inc. 简称FTI)的随机图案扩散膜可采用大多数光学材料制作,覆盖从可见光到中红外的波长范围。菲涅尔技术(Fresnel Technologies, Inc. 简称FTI)也提供其他尺寸和扩散角度的扩散器。请联系菲涅尔科技,讨论您的具体光学漫射器需求。